在网页设计中,弹窗既是提升用户转化率的利器,也可能因设计不当成为干扰体验的路障。如何在留住用户注意力与保障交互体验之间找到完美的平衡点?本文将深入解析网页弹窗设计的高阶技巧,并为您推荐如何利用 Pixso 这样先进的 AI 辅助工具,快速生成既具美感又兼顾转化效果的网页弹窗方案,助您轻松打破设计瓶颈,优化网站交互逻辑。
1. 弹窗的定义
弹窗是一种中断用户当前操作并对其进行补充、或者对当前操作进行强制反馈的交互形式。弹窗分为模态弹窗与非模态弹窗:
- 模态弹窗:位于浏览器的主页面核心区域,需要用户对它做出相应交互,模态才会消失,承载了用户明确目标的扩展应用。模态弹窗包括对话框与抽屉,对话框主要有对话弹窗、表单编辑、信息展示、操作反馈,抽屉则涉及内容展示、表单编辑。
- 非模态弹窗:在不干扰用户正常操作的情况下与用户建立良好的互动,告知用户任务状态及相关的信息提示,更加温和。但是不适合展示重要信息、不能承载大量文案,常见的有通知提醒、全局提示、警告提示、气泡卡片、文字提示。

2. 高转化网页弹窗设计技巧
2.1 根据使用场景选择合适的弹窗类型
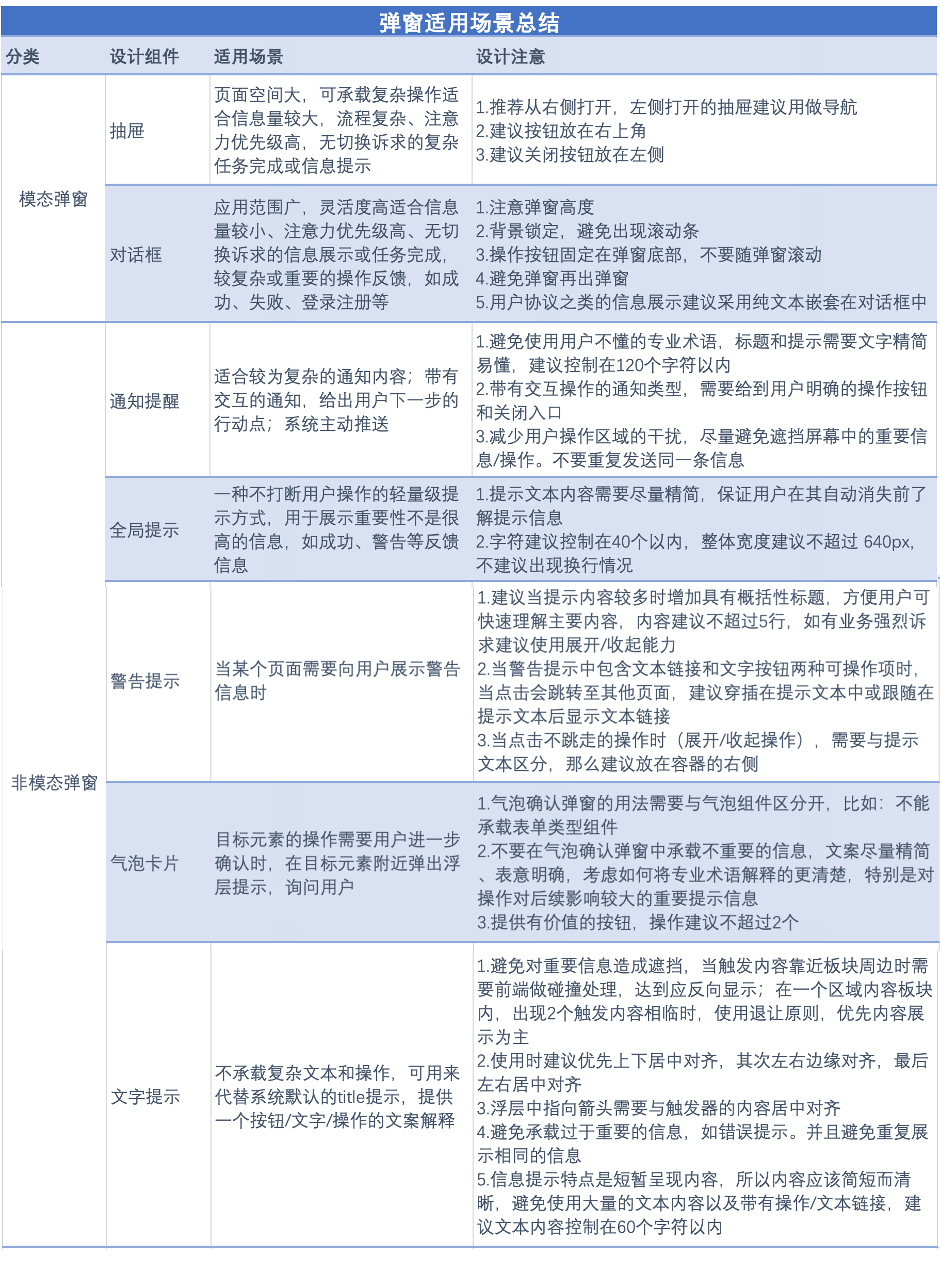
在设计网页弹窗时,需要注意根据不同场景搭配不同类型的弹窗,才能实现最佳效果,下图是Pixso设计师总结的不同类型的弹窗其适用场景以及对应类型在设计时需要注意的问题。

2.2 注意页面连贯性,减少跳转
页面连贯性决定用户的使用体验,在实际使用时要以自身业务出发,考虑用户是否需要返回操作,选择合适的弹窗类型。例如在Medium中查看文章的全部评论,点击评论图标在右侧抽屉直接展示,减少了跳转,同时浅色的阴影也方便用户返回继续阅读查看文章。

2.3 尽量减少模态弹窗的使用
模态弹窗的打扰性强,在产品的整体设计中应尽量减少模态弹窗的使用。例如,在飞书的任务管理文档中,点击“+”添加一条新的内容记录时,不采用模态弹窗干扰用户,而是直接在下方直接显示文字输入框进行输入,可以方便用户对照之前的内容进行新的情况总结。

2.4 复杂任务流程,可尝试多种弹窗交互类型
例如,在飞书的任务管理文档模板中任务流程复杂,就很根据场景搭配对任务的记录说明等内容采用对话框、抽屉、非模态弹窗等多种交互方式,这样可以最大程度利用屏幕空间,提高任务操作的效率。

2.5 注意设计一致性
有时为了保持产品体验的一致性,在选择弹窗组件类型都合适的情况下,可以选择和其他场景一致的弹窗组件。例如,某产品弹出的表单大多较长,采用抽屉组件,为了保持体验的一致性,个别短表单也可以同样采用抽屉。
2.6 优化弹窗关闭方式
在设计弹窗时应该确保弹窗至少包含一个以上的关闭方式,确保用户能获得更好的关闭体验。常见的弹窗关闭方式有4种即关闭按钮、弹窗中的“取消”按钮、弹窗外的任意区域、一段时间后自动消失。需要注意的是,弹窗外的任意区域更适合模态弹窗,但操作配置类弹窗不建议采用这个方式,容易误操作导致正在配置中的弹窗被关闭。

2.7 弹窗标题与操作按钮同名或有相同关键字
弹窗是由用户操作触发的,因此弹窗标题名称与触发按钮名称应保持同名或有相同关键字,这样用户就可以根据弹窗的标题来确认自己是否进入了正确的模块。如下图,在Pixso编辑器页面中点击“管理变量”图标按钮,在出现的弹窗中弹窗标题为“变量管理”。

3. AI生成网页弹窗设计工具推荐与实战案例
掌握了网页弹窗设计技巧,若想快速创建出你需要的网页弹窗,使用AI工具辅助是非常有必要的。推荐大家使用Pixso的AI生成设计稿功能辅助你快速构建网页弹窗初稿,提升设计效率。
3.1 为什么选择Pixso AI设计网页弹窗

Pixso是一款产品设计协作一体化工具,在UI/UX设计方面非常擅长,其核心优势如下:
- AI生成设计稿:在Pixso AI中仅需输入一句话,AI就能根据需求快速生成网页弹窗设计图与代码
- 可转换为Pixso设计稿:通过Pixso AI快速创建弹窗初稿后可直接转换为Pixso设计文件,在Pixso中进行精细化调整
- 支持设计稿一键转代码:通过Pixso调整好的设计页面,可以通过Pixso MCP将设计稿快速转化为前端代码,加快设计落地
- 资源社区提供海量UI/UX设计模板:在Pixso资源社区提供海量的网页设计资源,都是可以一键复制使用的,即可作为你的资源素材库,也可作为你的灵感来源
- 团队实时协作:Pixso依托云端运行,支持多人实时协作,团队成员可针对设计的网页弹窗进行实时编辑修改,也可以快速分享给跨部门团队获取设计反馈。
- 支持原型制作:在Pixso中修改好网页弹窗后,也可以通过Pixso原型制作功能,快速创建弹窗原型,方便给其他人进行逼真的效果演示。
3.2 如何使用Pixso AI生成网页弹窗设计稿
为了帮助大家更好的使用Pixso AI辅助生成网页弹窗,这里Pixso设计师就以一个登录注册的弹窗设计为你详细介绍,Pixso的操作界面简单直观,即使你是新手小白也能快速掌握,操作步骤如下:
步骤1:注册并登录Pixso AI
进入Pixso AI的登录首页,在该页面点击左下角的“登录”按钮,进行Pixso账号登录授权。

步骤2:描述你的设计需求
登录账号后,在Pixso AI的提示词输入框输入你的网页弹窗设计需求,如:“一个B端网站的登录注册弹窗页面设计,弹窗提示“每日登录”,弹窗左侧配一个办公插图,右侧为登录注册输入框“,然后选择生成代码为HTML与网页端,方便后续转为Pixso设计文件。

步骤3:等待Pixso AI生成网页弹窗
输入好提示词后,点击“发送”按钮,等待Pixso AI自动生成网页弹窗。

步骤4:二次生成或转为Pixso设计稿编辑
在Pixso AI生成好注册登录弹窗后,你可以点击右上角的选择图标选择元素再次让AI进行调整,也可以直接点击“导出“按钮下的”导出至Pixso“将其转换为Pixso文件进行手动精细化调整。

步骤5:在Pixso中手动调整设计稿
将AI生成的设计稿转换为Pixso设计稿后,就进入Pixso编辑器页面了,在该页面你可以使用Pixso的矢量设计、文本、自动布局等工具对内容进行更精细化的调整,甚至可以使用右侧AI面板的“文生图”功能对登录注册页面的配图进行重新生成。

步骤6:通过Pixso MCP将设计稿转为代码
设计后网页弹窗后,需要下载Pixso客户端,在Pixso客户端启用Pixso MCP,然后在客户端IDE(如cursor)中配置好Pixso MCP,然后复制Pixso网页弹窗的链接就可以让AI根据链接的设计图生成代码了。Pixso MCP详细配置教程可查看Pixso MCP教程文档。

在当下这个AI时代,学会使用合适的AI辅助生成工具,就能摆脱低效的手动设计,让你轻松且快速的创建出既美观又高效的网页弹窗设计,为用户创造更加流畅、愉悦的浏览体验。👉立即免费使用Pixso,体验AI生成设计稿!